Fake Case Study12 - 02 - 2023

Bike Track App

Ever since the “Pandemic” starts and the goverment applied “Social Distancing” a lot of indonesian have been taking care of their health more and one of the things that became popular lately was “Cycling”. Cycling can reveal a stress while not having a contact with others people.

I’m gonna make an Application that can help Cyclist to track their activity and help them to find a Parking lot for their Bikes.

Identification

Why Track and Parking ?

2 Features

What is the problem that a Cyclist have and if there’s a way for me to help solve their problem ?

Problem

1. A common things that became a problem is that the Cyclist “doesn’t know the road / route”.

2. Who is this Cyclist ?? a worker who used a bicycle everday ?? or someone who used a bicycle once a week ?? Regardless who they are, one of the things that all of the Cyclist need when cycling to somewhere is “Parking Space“.

Ideation

Bike Track App

After knowing about who is the Cyclist and what is their problem i intend to make an Application that can help Cyclist that can lead them while cycling and help them to find a Parking lot for their Bikes.

Research

Competitive Research

Competitor App

Since i already got an idea to create an app but i dont have any idea what is inside the "App" so doing an Competitive Research gonna help me to knowing what is inside the app.

and this is what i've got :

Wireframe

Before making the actual design of the app i made a Wireframes to help me get a vision about the app that i'm gonna make.

i don't make all of the screen from the wireframes some of them i just made straight in the canvas.

Design

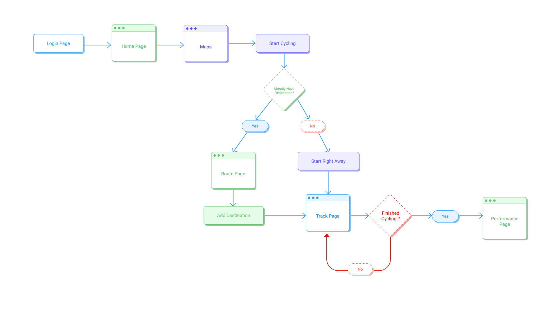
After knowing what is inside the app and imagining about the app, it's time for me to make the actual design and here's the actual design based on wireflow "How user start cycling".

Here's another Screen that i made.

Prototype

After i made all of the screen i tried to image how exactly the user interact with the screen so i made an Prototype.

You guys can try out the prototype below :

Back to Top

What I learned

I almost drop this project because it's not as good as my expectation but i try to keep doing it till finish, I learn that try to set your expectation as low as possible and continue to doing it without expectation it helps me to avoid thinking about unnecessary things and help me focusing on what i need to.